Selecting the best landscapes to protect given the need to develop an economy is a key interface between ecology and policy with potential for real wins on the ground.
However, for the most species rich groups and regions we have such poor distribution data that systematic planning is difficult.
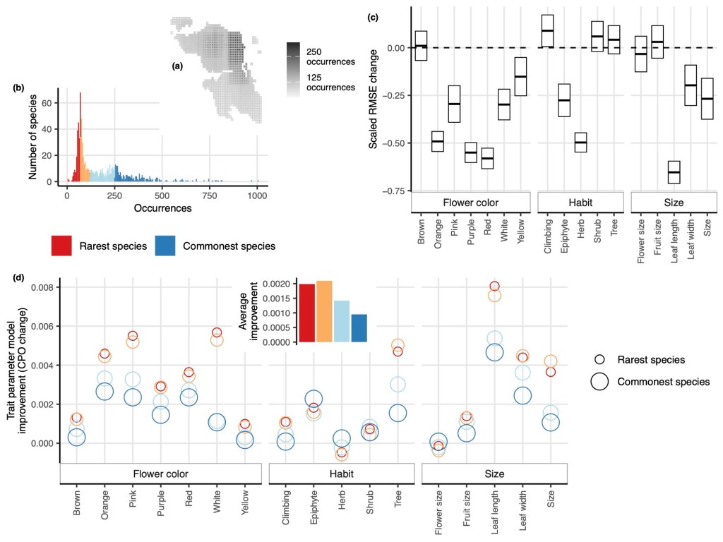
To address this our latest collaborative work (with BRIDa, UNIPA and DICE) and published in Conservation Biology gathered plant trait information from publications derived from historical collections. This trait information was used to (1) improve joint species distribution models (JSDMs) and (2) add trait diversity as a feature to protect during systematic conservation planning. Trait diversity compliments species diversity and provides a mechanistically closer link to how ecosystems may respond to disturbance. That makes trait diversity a valuable addition to the conservation analysts toolkit.
We tested the impacts of these two added steps across the Birds Head landscape of Indonesian New Guinea. This peninsula has over 300 endemic plant species, a 40 metre Banana species and some of the most diverse habitats on the planet.

Results showed that traits improved JSDMs particularly for rarer species and also how trait diversity bolstered a systematic conservation plan. In particular the areas selected to conserve trait diversity were the most at risk from deforestation. Suggesting that trait diversity inclusion helps protect fragile areas of ecosystems.
The key takeaway being that trait information is beneficial at various stages of conservation planning.

The key takeaway being that trait information is beneficial at various stages of conservation planning.
As ever we are indebted to Badan Riset Inovasi Nasional for research permission.